为进一步加强山西建工集团中层领导人员队伍建设,配齐配强领导班子,全面提升企业现代治理能力和管理水平,持续贯彻落实《山西建设投资集团有限公司关于推进二级企业“六定”改革的指导意见》,决定对山西建工集团部分中层管理人员空缺职位开展竞聘,特公告如下;
一、遵循原则
(一)按照《山西建设投资集团有限公司关于推进二级企业“六定”改革的指导意见》要求,遵循公开、公平、公正,择优选用、人岗相适的原则。
(二)总部部门(中心)正副职及基层单位经理班子成员通过竞聘上岗方式产生;基层单位党支部书记、工会主席由山西建工集团党委按照相关组织程序进行任职。党支部书记、工会主席,与经理班子成员之间根据需要兼任、交叉任职。
(三)坚持宁缺毋滥的原则,本次竞聘结束后,针对仍空缺的中层管理人员职位,山西建工集团党委将另行研究决定。
(四)新任职人员试用期为一年,期满后,经考核胜任的,正式任职;不胜任的,免去现职务,重新安排工作。
(五)结合《山西建工集团关于设计院与工程总承包事业部整合运营的方案》有关规定,山西建工集团设计院、工程总承包事业部中层副职管理人员职务自行免除,免除职务后可用原职级参加本次竞聘;未能竞聘上岗的,不再保留原职级,由现单位重新安排工作。
二、竞聘职位
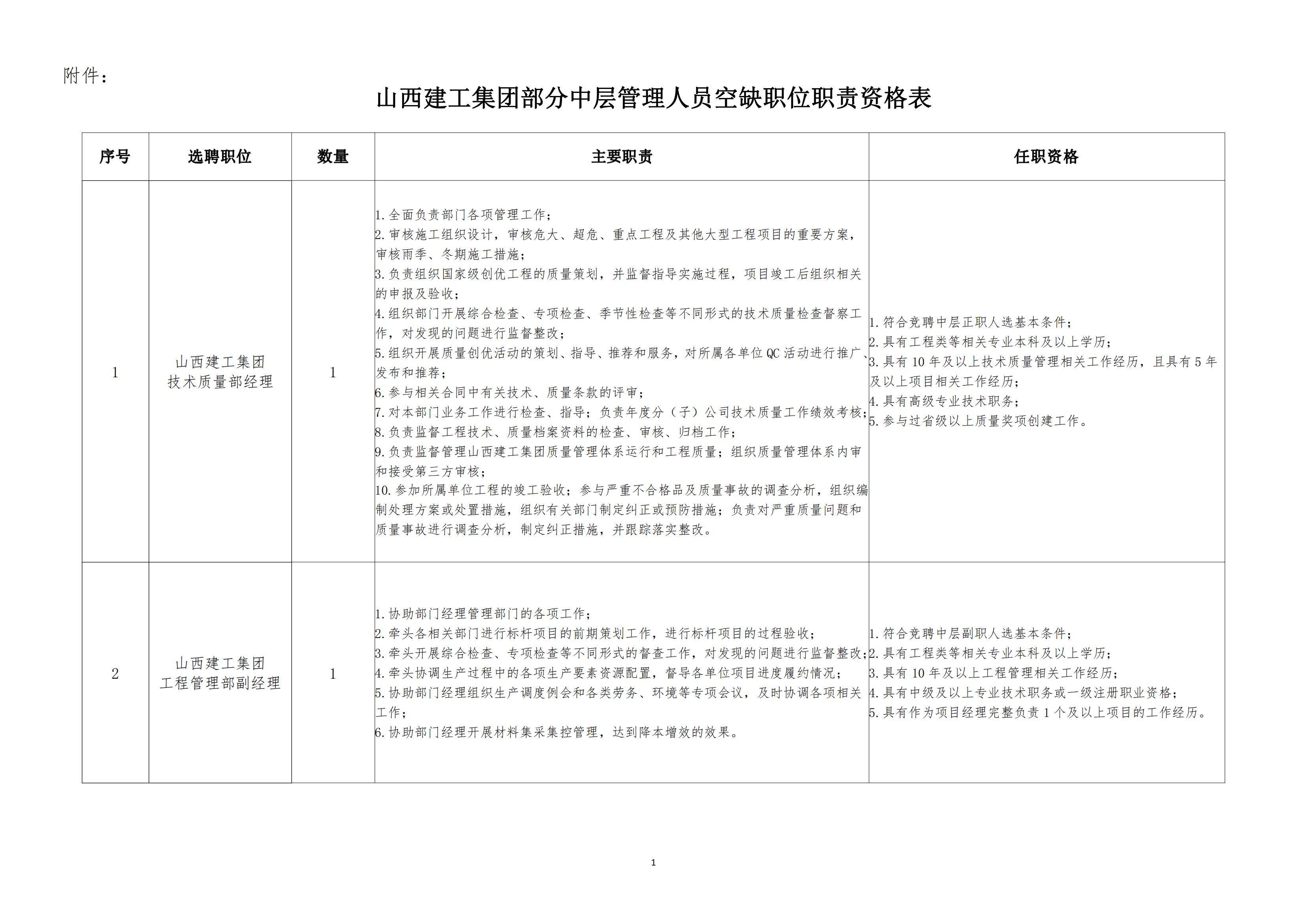
(一)中层正职管理人员(共1人)
山西建工集团技术质量部经理。
(二)中层副职管理人员(共20人)
1. 山西建工集团工程管理部副经理1名;
2. 山西建工集团安全管理部副经理1名;
3. 山西建工集团合约造价部副经理1名;
4. 山西建工集团审计部副经理1名;
5. 山西建工集团行业技术中心办公室副主任1名;
6. 山西建工集团网络信息中心副经理1名;
7. 山西建工集团第三工程公司副总经理1名;
8. 山西建工集团华北公司副总经理1名;
9. 山西建工集团东北公司副总经理1名;
10. 山西建工集团华东公司副总经理1名;
11. 山西建工集团华南公司副总经理1名;
12. 山西建工集团西南公司副总经理1名;
13. 山西建工集团路桥工程公司副总经理1名;
14. 山西建工集团基础设施工程公司副总经理1名;
15. 山西建工集团设计院、工程总承包事业部副总经理5
名;
16. 西藏广晋建设工程有限公司副总经理1名。
三、参加竞聘人选范围和资格条件
(一)参加竞聘人选范围
1.参加中层正职竞聘人选范围
(1)山西建工集团总部部门(中心)及基层单位正职(含保留中层正职级别人员);
(2)山西建工集团后备中层正职管理人员;
(3)山西建工集团总部部门(中心)及基层单位副职(含保留中层副职级别人员)。
2.参加中层副职竞聘人选范围
(1)山西建工集团总部部门(中心)及基层单位副职(含保留中层副职级别人员);
(2)山西建工集团后备中层副职及以上;
(3)山西建工集团总部各部门(中心)科员、基层单位科室负责人及项目(公司)负责人。
(二)参加竞聘人选基本条件
参加竞聘人选须具有较好的政治素质,能够认真学习习近平新时代中国特色社会主义思想,牢固树立“四个意识”, 坚定“四个自信”, 拥护“两个确立”、做到“两个维护”,熟悉企业经营管理工作,个人品行良好,具备与岗位相匹配的任职能力和专业素质、职业操守、职业信用等。同时,须
具备以下基本条件。
1.参加中层正职竞聘人选基本条件
(1)山西建工集团总部部门(中心)及基层单位正职(含保留中层正职级别人员),上一年度考核结果为称职及以上,符合职位职责要求的任职资格。
(2)山西建工集团后备中层正职管理人员,山西建工集团总部部门(中心)及基层单位副职(含保留中层副职级别人员),上一年度考核结果为称职及以上,且具备以下资格:
①具有8年及以上相关岗位工作经历;
②担任党内领导职务的,应具有1年以上党龄;
③具有本科及以上学历,专业与岗位要求相符;
④具有正常履行职责的身体条件;
⑤年龄不超过45周岁(1978年12月1日以后出生);专业与岗位要求相符,且具有高级职称或一级注册职业资格的报名人员,年龄可适当放宽,不超过48周岁(1975年12月1日以后出生);
⑥符合职位职责要求的任职资格;
⑦在山西建工集团中层副职岗位工作2年及以上;未满2年的应在中层副职岗位和下一层级岗位工作5年及以上;
⑧符合有关法律法规规定的其他要求。
2.参加中层副职竞聘人选基本条件
(1)山西建工集团总部部门(中心)及基层单位副职(含保留中层副职级别人员),上一年度考核结果为称职及以上,符合职位职责要求的任职资格。
(2)山西建工集团后备中层副职及以上,山西建工集团总部各部门(中心)科员、基层单位部门负责人及项目(公司)负责人须具备以下资格:
①具有5年及以上相关岗位工作经历;
②担任党内领导职务的,应具有1年以上党龄;
③具有本科及以上学历,专业与岗位要求相符;
④具有正常履行职责的身体条件;
⑤年龄不超过40周岁(1983年12月1日以后出生);专业与岗位要求相符,且具有高级职称或一级注册职业资格的报名人员,年龄可适当放宽,不超过45周岁(1978年12月1日以后出生);
⑥符合职位职责要求的任职资格;
⑦符合有关法律法规规定的其他要求。
(三)参加竞聘人选须满足的职位条件(详见附表)
四、竞聘内容
为遵循公开、公平、公正的原则,本次公开竞聘拟委托智联招聘公司组织实施。
(一)发布公告:面向山西建工集团内部发布公告,公开竞聘职位、竞聘条件、竞聘程序等信息,在规定时间内组织报名,每名竞聘者选报一个职位。
(二)资格审查:对竞聘者进行资格审查。竞聘职位职数为1个的,参加测试人选数量不少于2人,不足2人的取消该职位竞聘;竞聘职位职数为2个及以上的,参加测试人选数量须多于竞聘职位职数,等于或不足竞聘职位职数的取消该职位竞聘。
(三)综合测试:由山西建工集团党委委托第三方机构组织实施,通过履历业绩评价、管理潜力评估、面试等方式,对竞聘人员能力和素质进行综合测试,全面了解竞聘人员的专业素质、履职经历、工作业绩和性格特征。
1. 履历业绩评价由第三方机构组织实施,主要通过对竞聘者的个人背景、工作经历、职称职业资格、工作业绩等维度进行评价,权重占总成绩的30%。
2.管理潜力评估由第三方机构在线上组织实施,从经营管理、团队管理、任务管理、自我管理等四个方面全面考察竞聘者的管理潜力,权重占总成绩的20%。
3.面试由第三方机构组织实施,以竞职演讲加半结构化面试形式,权重占总成绩的50%。
(1)竞职演讲:主要围绕竞聘职位阐述工作思路和理念,可从政策研判、业务规划、决策能力、大局观念等方面阐述聘该职位的优势,重点要讲清楚近两年的业绩,“我” 完成了多少、提出了什么、主持了什么、推动了什么、解决了什么,不能以“我们”代替“我”,不能用定性代替定量,时间不超过5分钟。
(2)半结构化面试:竞聘者随机抽取1道结构化试题作答,时间不超过5分钟。作答结束后,评委对竞聘者随机追问1—2个业务能力问题,作答时间不超过5分钟。
(四)确定人选:根据测试结果,具体岗位要求和人岗相适合的原则确定拟任人选和考察对象。综合测试结果70分以下不纳入人选范围;对综合测试成绩第1名未聘任的,在今后同类岗位竞聘或选任时符合条件的可直接纳入酝酿人选。
(五)履行程序:按照《山西建筑工程集团有限公司中层领导人员管理规定》履行相关组织程序。
五、报名程序
(一)报名时间:自公告发布之日起至2023年12月15日18:00。
(二)报名方式:
本次竞聘采用网上报名方式,每位竞聘者限报一个职位。请参加竞聘人员登录网上报名系统进行报名,网上报名须实名注册登录,填写报名资料,要求如实、完整填写。
网上报名系统地址:https://sxjgjtzp2023.zhaopin.com
网上报名时需要提交以下材料:
1.有效期内的第二代居民身份证,与竞聘时保持一致;
2.毕业证书、学位证书;
3.学历学位认证报告(如涉及国外学历学位的还需提供教育部留学服务中心出具的认证报告);
4.专业技术职称;
5.注册职业资格证书;
6.荣誉证书;
7.任职文件。
请参加竞聘人员将以上资料扫描成图片,上传至报名系统。报名成功后,手机即会收到“报名成功”的短信通知,或登录报名系统实时查看自己的报名状态。对通过资格预审的报名人员,在报名截止后进行线上测评通知,请注意查收参加测评的短信和邮件通知;同时依据面试邀请短信通知内容和要求,按时参加面试。
(三)相关说明:
1.竞聘人员应对所提交材料的真实性、准确性负责。如发现与事实不符,取消竞聘资格。因信息不完整或采用其他报名方式的均无效。
2.选聘人员设定试用期。
(四)竞聘期间联系方式:
咨询电话:0351-2157099
联 系 人:王女士
竞聘期间8:30-12:00,14:00-18:00开通




